党的二十大是在全党全国各族人民迈上全面建设社会主义现代化国家新征程、向第二个百年奋斗目标进军的关键时刻召开的一次十分重要的大会。为深入学习宣传贯彻党的二十大精神,图书馆作为三亿(中国)文献信息资源中心,整合发掘官方新闻媒体和馆藏数字化文献信息资源,开通“党的二十大学习资源导航”,并通过图书馆主页和图书馆官方微信公众号发布,供全校师生学习利用。

图书馆网站主页设立“党的二十大学习资源导航”
图书馆微信公众号推出“党的二十大学习资源导航”
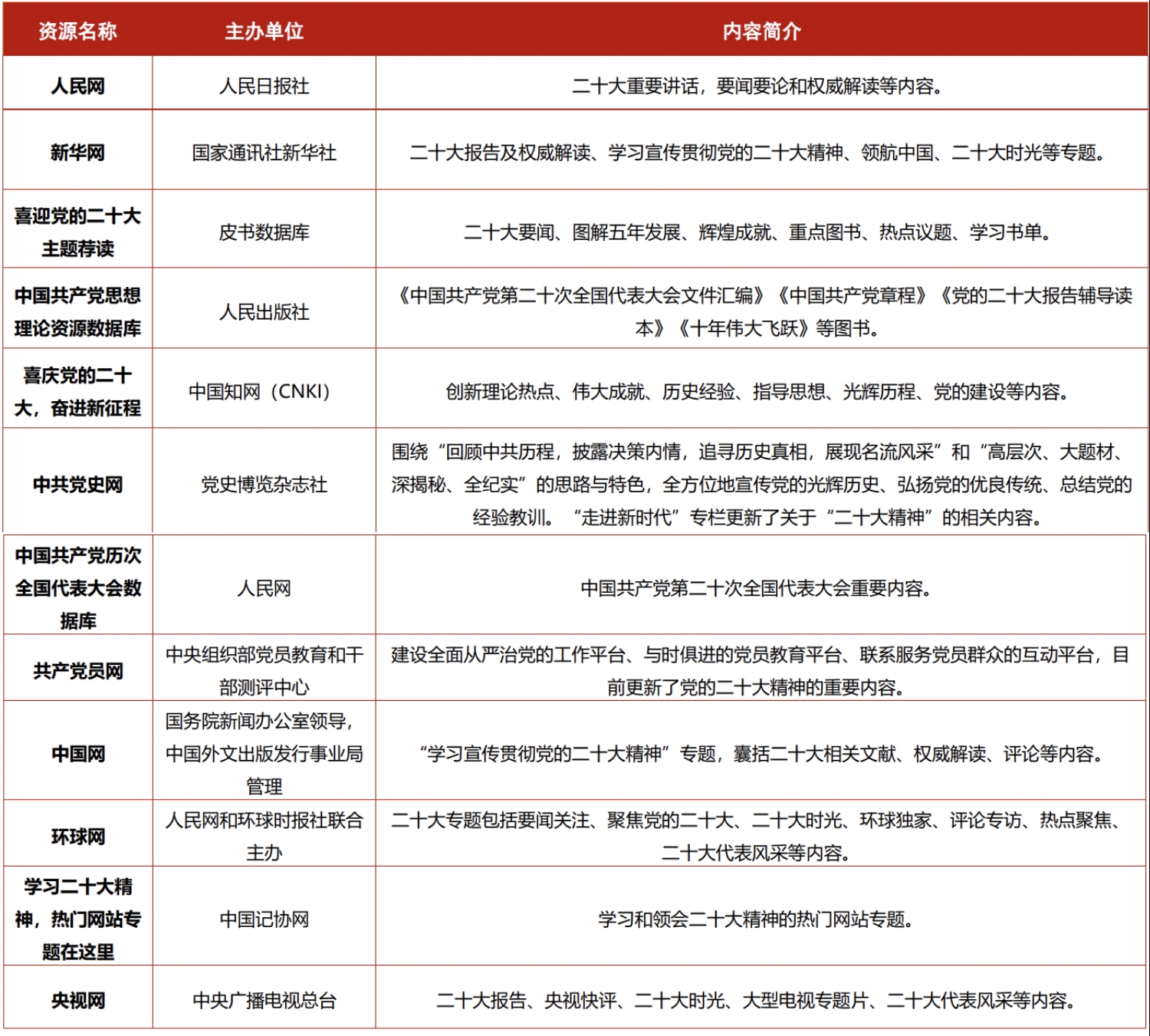
该导航整合梳理了各类党的二十大学习教育电子资源,包括人民网、新华网等中央新闻媒体官方网站,以及党建专题数据库、党建类电子图书、电子报刊等,为全校师生学习宣传党的二十大精神提供了方便快捷、内容丰富的数字资源平台。
党的二十大学习资源一览表

同时,图书馆将进一步收集采购党的二十大精神相关纸质文献,不断丰富“习近平新时代中国特色社会主义思想学习空间”、“党史学习园地”等馆藏内容,供全校师生线下借阅。
(图书馆/文 图书馆/图 刘荣清/审核)
责任编辑:程婷婷